In meiner Doktor-Arbeit, die ich am Department Ökonomie des Helmholtz-Zentrums für Umweltforschung in Leipzig schreibe, befasse ich mich mit der Frage, wie man mit dem „Bewertungsobjekt“ Biodiversität sinnvoll umgehen kann. Es geht also um ökonomische Bewertung von Umweltgütern im Allgemeinen bzw. von biologischer Vielfalt im Speziellen. Eine der interessantesten Fragen, auf die ich dabei bisher gestoßen bin, ist gleichzeitig die grundlegendste: Was ist ökonomische Bewertung eigentlich? Was macht sie aus? Wodurch unterscheidet sie sich von nicht-ökonomischen Bewertungen? Was heißt überhaupt „ökonomisch“?
Zunächst wäre die scheinbar triviale Frage zu beantworten, was Ökonomie ist. Hierzu gibt es keine allgemeingültige Antwort, obgleich eine Definition unter Ökonomen recht einflussreich ist (siehe unten). Laien assoziieren mit Ökonomie meistens solche Sachen wie Geld, Märkte oder den homo oeconomicus. Für Ökonomen sind dies jedoch keine maßgeblichen Begriffe, sondern lediglich eine Institution, ein Allokationsmechanismus und ein Verhaltensmodell unter vielen. Dieses Dreigestirn kommt zwar in ökonomischen Texten besonders häufig vor, doch ist es für die Ökonomie nicht definitorisch. Der eigentliche Forschungsgegenstand der Ökonomie ist, nach der bewährten Definition von Lionel Robbins, der Umgang des Menschen mit knappen Gütern zur Erreichung seiner Ziele. Dabei ist mit „Mensch“ eine abstrakte Analyseeinheit gemeint, die je nach Kontext irgendwo im Spektrum zwischen Individuum und Menschheit lokalisiert sein kann. Die Robbins’sche Definition erlaubt trotz ihrer Allgemeinheit einige wichtige, weiterreichende Schlussfolgerungen. Erstens, die Ökonomie ist anthropozentrisch, d. h. der Mensch mit seinen Zielen ist das Maß aller Dinge (innerhalb des Forschungshorizonts der Ökonomie). Zweitens, die Ökonomie hat nichts zu sagen über die Ziele der Menschen – ob sie richtig oder falsch sind, klug oder dumm etc., das sind Fragen, mit deren Beantwortung die Ethik bedacht ist. Damit ist die Ökonomie implizit konsequentialistisch bzw. utilitaristisch, weil für sie primär die Erreichung bzw. Nichterreichung menschlicher Ziele von Interesse ist. Anders ausgedrückt ist die Ökonomie streng subjektivistisch bzw., wie Ökonomen gern sagen, präferenzorientiert – es zählen die Präferenzen der Menschen, diese werden kaum hinterfragt. Drittens, von zentralem Interesse für die Ökonomie ist die allokative Effizienz, d. h. die möglichst effiziente Erreichung menschlicher Ziele unter gegebenen Bedingungen (dabei ist es unerheblich, ob die Zielerreichung mittels Märkte oder auf anderem Wege stattfindet). Die viel diskutierte Gerechtigkeit der Allokation ist daher nicht eine Zielgröße der Ökonomie, sondern vielmehr eine Nebenbedingung, unter der das Allokationsproblem gelöst werden muss. Die Wahl derartiger Nebenbedingung (z. B. auch der Verteilung von Eigentumsrechten, von der man ausgeht) im Vorfeld der ökonomischen Analyse beinhaltet ein Werturteil, das auf alle Fälle explizit gemacht werden sollte.
Die Ökonomie muss damit leben, dass ihr vorgeworfen werden kann (und oft vorgeworfen wird), dass sie „perverse“ oder schlicht „böse“ Präferenzen genauso behandelt wie „gute“. Oder dass sie meistens den Status quo bezüglich der Verteilung der Eigentumsrechte zur Grundlage der Analyse nimmt. Grundsätzlich könnte man solcher Kritik begegnen durch den Ausschluss bestimmter Präferenzen/Eigentumsarten oder, generell, durch Gewichtung entsprechend einer ethischen Theorie. Solange dies explizit gemacht wird, ist an sich nichts gegen ein solches Vorgehen einzuwenden. Gleichwohl ist zu bedenken, dass jede derartige Annahme in einem gewissen Sinne arbiträr ist (genauso wie die Standard-Annahme, vom gegebenen Zustand auszugehen, arbiträr ist), es gibt nicht die richtige Eigentumsverteilung, das richtige Set an Präferenzen etc. Zudem sei noch gesagt, dass manche Randbereiche der (neoklassischen) Ökonomie durchaus Fragen „korrekter“ Präferenzen und Eigentumsverteilung analysieren, allen voran die Sozialwahltheorie (social choice theory). Auch wurde z. B. von Hal Varian, derzeit Chefökonom bei Google, darauf hingewiesen, dass Wohlfahrtsökonomik genau deswegen nicht viel über distributive Gerechtigkeit zu sagen hat, weil diese essentiell von der anfänglichen Ausstattung der Akteure mit Gütern/Kapital abhängt.
Nun aber zur ökonomischen Bewertung. Der Ausgangspunkt hier ist die Notwendigkeit von Abwägungen (trade-offs), die sich aus der Einsicht ergibt, dass Menschen sich ständig zwischen verschiedenen Handlungen angesichts knapper Mittel entscheiden müssen. Dies können triviale Abwägungen sein (esse ich heute Brötchen oder Knäckebrot?) oder komplexe Abwägungen auf gesellschaftlicher Ebene (baue ich einen Damm oder bewahre ich einen alten Wald?). Eine daraus resultierende Grundannahme der ökonomischen Wertlehre ist Substituierbarkeit: ich kann nur zwischen zwei Gütern abwägen, wenn ich in der Lage bin, auf eines von ihnen zu verzichten. Diese Annahme wird durchaus kritisch gesehen, weil wir z. B. auf viele Umweltgüter nicht wirklich verzichten können. Daher geht man meistens nur von Substituierbarkeit at the margin aus (mehr dazu siehe hier). Dann ergibt sich der ökonomische Wert einer Änderung in einem (Umwelt-)Gut aus der subjektiven Präferenz von Individuen für diese Änderung und aus der ebenso subjektiv wahrgenommenen Knappheit des Gutes (dazu siehe hier). Falls die Änderung positiv ist, muss etwas für sie aufgegeben werden, falls negativ – wird man eine Entschädigung verlangen. Daher die Substituierbarkeitsannahme. Diese subjektiven Einschätzungen können dann auf verschiedenen Wegen ermittelt werden, in der Regel aber durch die Analyse realer oder hypothetischer Auswahlentscheidungen, gemäß der Theorie offenbarter Präferenzen (die, zugegebenermaßen, nicht unumstritten ist).

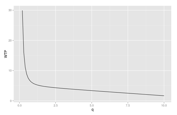
Rein theoretisch kann man auch den ökonomischen Gesamtwert eines (Umwelt-)Gutes errechnen, nicht nur den Wert einer marginalen Änderung. Dies wäre mathematisch das Integral/die Fläche unter der Zahlungsbereitschaftskurve in Abhängigkeit von der Qualität/Menge des Gutes. Das Problem hier ist, dass bei sehr geringen Mengen/sehr geringer Qualität die Zahlungsbereitschaft für viele Umweltgüter gegen unendlich gehen dürfte, womit auch das Integral unendlich wäre. Derartig verstandener ökonomischer Gesamtwert ist also ein nettes theoretisches Konstrukt, jedoch bar jeglicher praktischer Relevanz.
Interessanterweise werden in der ökonomischen Bewertung manchmal sog. Kostenmethoden eingesetzt, bei denen der ökonomische Wert von einem Umweltgut z. B. über die Kosten der Ersetzung seiner Leistungen (bspw. Gewässerregulierung im Falle eines Auenwaldes) approximiert wird. Dies hat mit ökonomischer Bewertung an sich nichts zu tun, weil hier nur eine technische Möglichkeit „bewertet“ wird, ohne dass Aussagen getroffen würden über menschliche Präferenzen. Und diese sind für die Ökonomie ja essentiell.
Nun gibt es einige Kritikpunkte an der ökonomischen Bewertung, auf die ich an dieser Stelle eingehen möchte, um nochmal klarer zu machen, was sie (nicht) ist:
- Inkommensurabilität: es wird oft darauf hingewiesen, dass bestimmte Güter bzw. Situationen nicht vergleichbar bzw. nicht in einer Metrik, z. B. Geld, ausdrückbar (inkommensurabel) seien. Menschen hätten keine Präferenzen, denn es gehe um Vergleiche zwischen Äpfeln und Birnen. Hierauf ist die Antwort recht simpel: letzten Endes treffen Menschen aber doch immer eine Entscheidung. Auch keine Entscheidung für etwas ist eine implizite Entscheidung dagegen. Vergleichbarkeit mag also im Abstrakten nicht gegeben sein, sie wird aber von der Wirklichkeit „erzwungen“. Was Kommensurabilität anbetrifft, wäre das Gegenargument, dass wir Ökonomen nur versuchen, Abwägungen in einer Einheit auszudrücken, damit sie leichter verständlich sind. Ob es sich dabei um Geld handelt oder eine andere Metrik, ist unerheblich.
- Nicht-Substituierbarkeit: manche Güter seien nicht substituierbar; sie seien essentiell, man könne nicht auf sie verzichten. Diese Problematik habe ich bereits angesprochen – dies ist der Grund, warum ökonomische Bewertung eigentlich nur als marginale Bewertung (d. h., Bewertung von geringfügigen Änderungen) sinnvoll ist. Für essentielle Güter (im Kontext von Umweltgütern spricht man hier von Critical Natural Capital) haben wir gerade als Gesellschaft sog. lexikographische Präferenzen, d. h. ein Mehr an einem Gut kann ein Weniger an einem anderen nie aufwiegen. Das ist der Grund, wieso die berühmteste „ökonomische“ Bewertungsstudie von Robert Costanza und Kollegen Unfug ist. Dies ist auch der Grund, warum umweltökonomische Gesamtrechnung nichts mit ökonomischen Werten zu tun hat, sondern nur physische Mengen von Umweltgütern mit konstanten Preisen gewichtet. Dies ist lediglich eine Art von Index-Bildung.
- Subjektivität: gerade von Biologen wird meiner Erfahrung nach des Öfteren bemängelt, die ökonomische Wertkonzeption sei inhärent subjektivistisch, weil sie so sehr an menschlichen Präferenzen orientiert ist. Als Lösung wird manchmal vorgeschlagen, von „objektivierten“ Nutzwerten auszugehen, die dann vermeintlich auf objektiven Bedürfnissen basieren würden. Das wirft natürlich die Frage auf, ob es so etwas überhaupt gibt. Einerseits kann man sagen, dass der Mensch Sauerstoff, Nahrung, einen angemessenen Schutz vor Kälte etc. zum Überleben braucht. Andererseits gibt es auch Menschen, die freiwillig auf Teile sogar so grundlegender Güter verzichten, bspw. um sich der Askese hinzugeben. Und auch wenn es sicherlich ein objektives Minimum gibt, ohne das der menschliche Organismus nicht lebensfähig ist, wäre eine Orientierung an dieser objektiven Komponente nicht sehr zufriedenstellend, weil sie über die meisten für uns relevanten Entscheidungssituationen keine Aussagen liefern würde. Alles, was über dieses zum Überleben notwendige Minimum hinausgeht ist nun aber subjektiv und hängt von Präferenzen des Einzelnen ab.
Vieles, was mit ökonomischer Bewertung assoziiert wird, trifft nicht wirklich zu. Dies ist der Grund, wieso ich immer wieder in diesem Blog versuche, sie gegen nicht gerechtfertigte Kritik zu verteidigen. Aber natürlich hat die ökonomische Bewertung auch Grenzen, wie die Ökonomie sie grundsätzlich hat. Diese liegen vor allem in der streng utilitaristischen Herangehensweise sowie in den vielen Schwierigkeiten, theoretische Konstrukte praktisch umzusetzen (z. B. den ökonomischen Wert eines bestimmten Ökosystems zu ermitteln). Richtig angewandt und korrekt interpretiert kann die Ökonomie hier interessante und wichtige Informationen liefern. Sie darf aber mitnichten die einzige Entscheidungsgrundlage sein und man muss sich ihrer Beschränkungen immer bewusst sein.